Instance Verification Kit (IVK)

spin lock @ [23652+28+/linux-3.19-rc1/drivers/scsi/pm8001/pm8001_sas.h]
Instance Signature: lock

The Matching Pair Graph:


Function Name
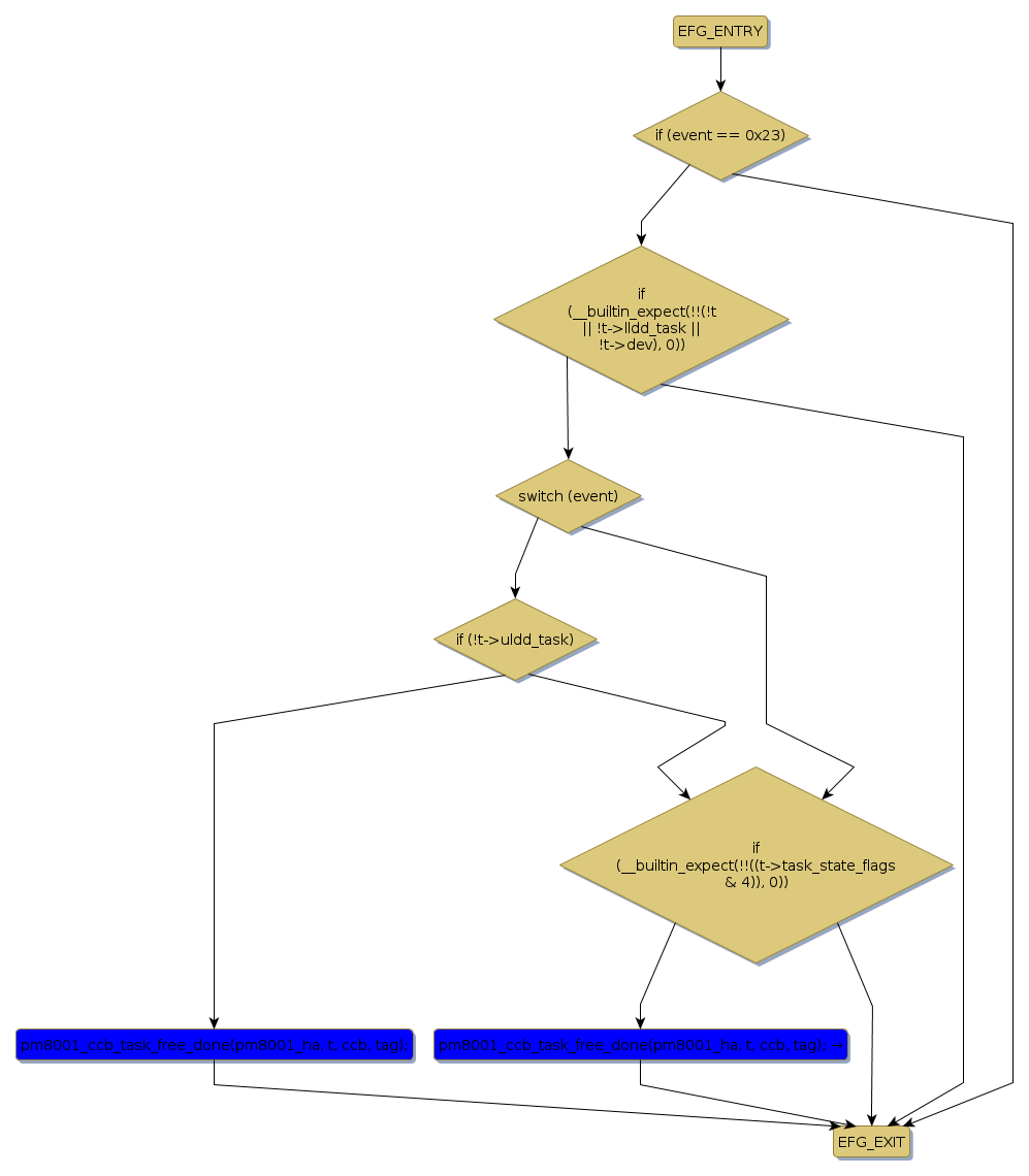
Control Flow Graph (CFG)
Events Flow Graph (EFG)
Source Correspondence
mpi_sata_completion [75977+19+/linux-3.19-rc1/drivers/scsi/pm8001/pm8001_hwi.c]
mpi_sata_event [87510+14+/linux-3.19-rc1/drivers/scsi/pm8001/pm8001_hwi.c]
pm8001_ccb_task_free_done [23361+25+/linux-3.19-rc1/drivers/scsi/pm8001/pm8001_sas.h]
process_one_iomb [130245+16+/linux-3.19-rc1/drivers/scsi/pm8001/pm8001_hwi.c]
process_oq [135086+10+/linux-3.19-rc1/drivers/scsi/pm8001/pm8001_hwi.c]